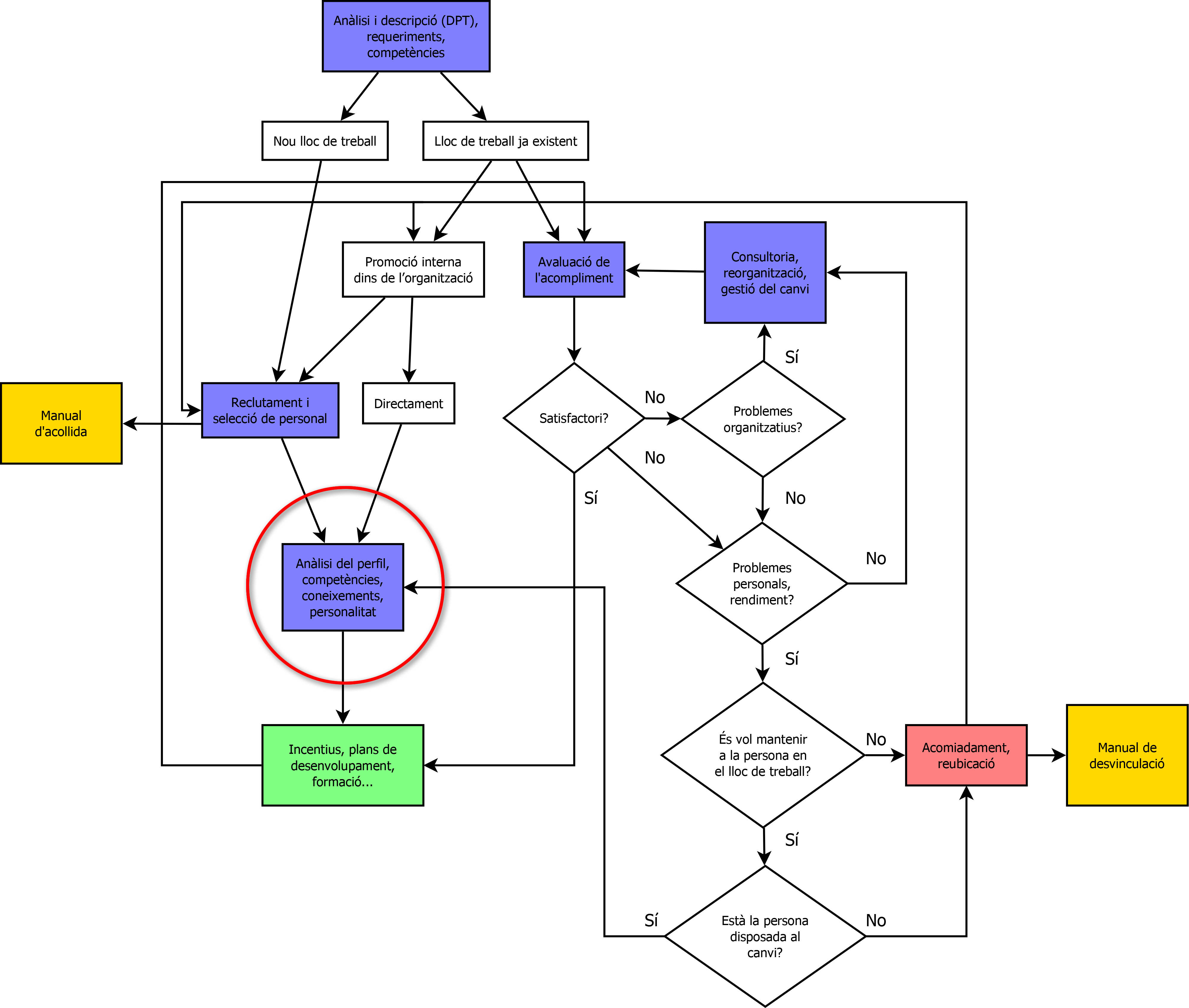
Des del moment en què una empresa té una necessitat relacionada amb un lloc de treball concret, bé perquè s’ha creat de nou, perquè ha quedat bacant o perquè la persona que l’ocupa no disposa dels coneixements ni de les competències necessàries, se inicia tot un procés on pot intervenir un psicòleg de l’àmbit de la psicologia del treball i les organitzacions.
Totes les tasques i necessitats queden explicades en el següent esquema:

Español
Català
English
